Charger#
충전 방식#
인증 방식에 따라 세가지 충전 방식을 지원함
모듈명 |
인증 방식 |
설명 |
|---|---|---|
ocpp |
Backend Authentication Method |
OCPP를 활용하여 충전기와 백엔드 서버 간 인증 및 결제를 처리 |
hlc |
Automatic Authentication Method |
차량과 충전기가 ISO 15118 기반으로 자동 인증 및 결제를 수행 |
free |
Non-Authenticated Method |
별도의 인증 없이 충전기와 차량 연결 시 충전이 시작됨 |
Non-Authenticated Method 비인증 방식#
별도의 인증 없이 충전기와 차량 연결 시 충전이 시작됨
State Transition Diagram#
State Transition Table#
Current |
Event |
Next |
Note |
|---|---|---|---|
A |
Plug in |
B |
|
A |
- |
C |
Error, go F |
A |
- |
D |
Error, go F |
A |
- |
E |
Error, go F |
A |
EVSE error |
F |
|
B |
Unplug |
A |
|
B |
EV ready to charge |
C |
|
B |
- |
D |
TBD. Like B to C |
B |
EV error or EVSE off |
E |
e.g diode fault or no power to EVSE |
B |
EVSE error |
F |
|
C |
Unplug |
A |
|
C |
Stop charging |
B |
can be resumed |
C |
- |
D |
TBD. Do nothing |
C |
EV error or EVSE off |
E |
|
C |
EVSE error |
F |
|
D |
- |
A |
TBD. Like C to A |
D |
- |
B |
TBD. Like C to B |
D |
- |
C |
TBD. Do nothing |
D |
- |
E |
TBD. Like C to E |
D |
- |
F |
TBD. Like C to F |
E |
Unplug |
A |
|
E |
EV recovery or EVSE on |
B |
|
E |
EV recovery |
C |
|
E |
- |
D |
TBD. Like E to C |
E |
EVSE unavailable |
F |
|
F |
EVSE recovery |
A |
|
F |
EVSE recovery |
B |
|
F |
- |
C |
|
F |
- |
D |
|
F |
EVSE on |
E |
커넥터가 여러개인 경우#
우선순위가 가장 높은 커넥터만 충전이 시작됨
우선순위가 동일한 경우, 전력을 1/n씩 나눠가짐
충전 중에 높은 우선순위 커넥터가 연결되면, 낮은 우선순위 커넥터는 충전이 중지됨
config.h:
CONFIG_CHARGER_CONNECTOR_MAX로 커넥터 수를 설정할 수 있음ocpp_checkpoint.h:
OCPP_CONNECTOR_MAX로 커넥터 수를 설정할 수 있음
Backend Authentication Method 백엔드 인증 방식#
Unavailable 상태에서 Reserved 상태로 전환 가능성이 사양에 빠져있음
Preparing 상태에서 Finishing 상태로 전환은 Preparing 상태를 유지하는 방향으로 변경
MinimumStatusDuration에 따라 상태 메시지 드랍하기
State Transition Table#
Current |
Event |
Next |
Note |
|---|---|---|---|
Available |
Plug in |
Preparing |
|
Available |
Present idTag |
Preparing |
|
Available |
Remote start |
Preparing |
|
Available |
Reserve now |
Reserved |
|
Available |
Availability change |
Unavailable |
|
Available |
EVSE error |
Faulted |
|
Preparing |
Unplug |
Available |
|
Preparing |
Present idTag again |
Available |
|
Preparing |
Connection timeout |
Available |
|
Preparing |
Start charging |
Charging |
|
Preparing |
Smart charging |
SuspendedEVSE |
|
Preparing |
No idTag within timeout |
Finishing |
|
Preparing |
Availability changed |
Unavailable |
|
Preparing |
EVSE error |
Faulted |
|
Charging |
Unplug |
Available |
|
Charging |
Suspended by EV |
SuspendedEV |
|
Charging |
Smart charging |
SuspendedEVSE |
invalidated in StartTransaction.conf |
Charging |
Stop charging |
Finishing |
|
Charging |
Availability changed |
Unavailable |
can be scheduled |
Charging |
EVSE error |
Faulted |
|
SuspendedEV |
Unplug |
Available |
|
SuspendedEV |
Resume charging |
Charging |
|
SuspendedEV |
Smart charging |
SuspendedEVSE |
|
SuspendedEV |
Stop charging |
Finishing |
|
SuspendedEV |
Availability changed |
Unavailable |
|
SuspendedEV |
EVSE error |
Faulted |
|
SuspendedEVSE |
Unplug |
Available |
|
SuspendedEVSE |
EVSE restriction lifted |
Charging |
|
SuspendedEVSE |
Stop charging |
Finishing |
|
SuspendedEVSE |
Availability changed |
Unavailable |
|
SuspendedEVSE |
EVSE error |
Faulted |
|
Finishing |
Unplug |
Available |
|
Finishing |
Restart |
Preparing |
|
Finishing |
Availability changed |
Unavailable |
|
Finishing |
EVSE error |
Faulted |
|
Reserved |
Unplug |
Available |
|
Reserved |
Reservation ID presented |
Preparing |
|
Reserved |
Scheduled |
Unavailable |
|
Reserved |
Availability changed |
Unavailable |
|
Reserved |
EVSE error |
Faulted |
|
Unavailable |
Available |
||
Unavailable |
Preparing |
||
Unavailable |
SuspendedEVSE |
||
Unavailable |
Faulted |
||
Faulted |
Available |
||
Faulted |
Preparing |
||
Faulted |
SuspendedEVSE |
||
Faulted |
Unavailable |
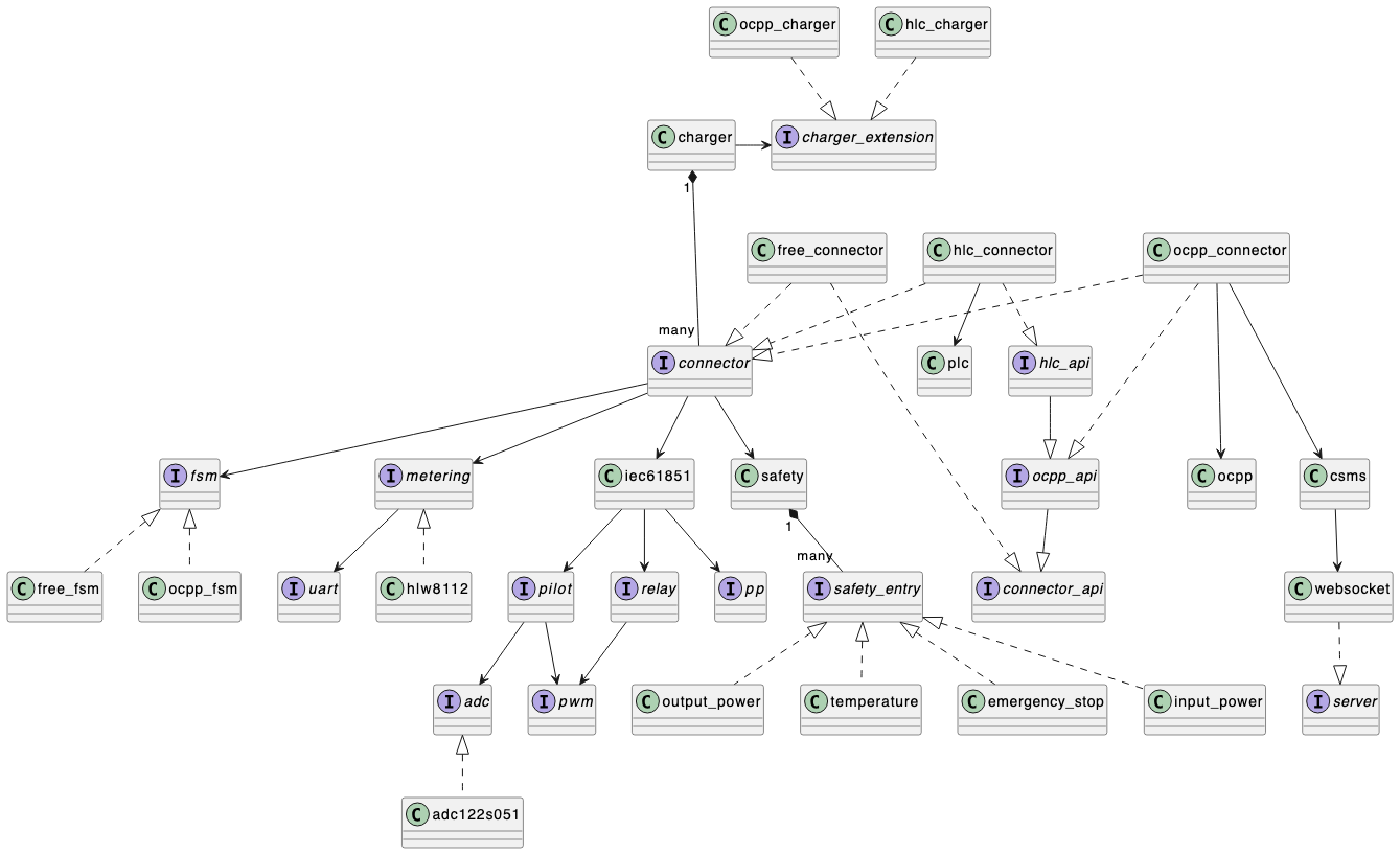
내부 구조#
Charger Class Diagram#
노트#
connected면 occupied 임
occupied 라도 connected가 아닐 수 있음
remote start 같은 경우
occupied나 connected 상태더라도 충전은 시작되지 않음
인증과 같은 추가 프로세스가 필요할 수 있기 때문
session started
충전은 시작안했을 수도 있음. 사용자 인증등 충전에 필요한 프로세스는 완료됨
이 상태 이전에는 충전이 시작될 수 없음
charging started
릴레이가 붙어 실제로 충전이 시작됨
차량에서 실제로 전력을 끌어가지 않을 수도 있음
charging stopped
릴레이가 떨어짐. 충전 안함
충전 종료가 아닐 수 있음
session started 상태라면 다시 충전할 수 있음
릴레이 붙이기 전에 low side of pwm-signal 전압 확인해야 함. -12V(-11V ~ -13V)이어야 함